Ne555 Inverter Circuit Diagram
Soil have high resistance when it is dry and has very low resistance when it is wet.
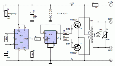
Ne555 inverter circuit diagram. Clap switch circuit using ne555 timer ic gallery of electronic circuits and projects providing lot of diy circuit diagrams robotics microcontroller projects electronic development tools. The 555 timer ic is an integrated circuit chip used in a variety of timer pulse generation and oscillator applications. The 555 can be used to provide time delays as an oscillator and as a flip flop element. This sg3525 inverter circuit is suitable for 100 watt applications.
This article contains circuit diagram ic features working and video demonstration of the circuit. 4017 led knight rider running light circuit diagram. In this 4017 knight rider circuit the 555 is wired as an oscillator. It can be adjusted to give the desired speed for the display.
100watt inverter circuit inverter circuits are among the easiest circuits to build for newbies. Here is the circuit diagram of a simple 100 watt inverter using ic cd4047 and mosfet irf540. We feature 2000 electronic circuits circuit diagrams electronic projects hobby circuits and tutorials all for free. Since 2008 we have been providing simple to understand educational materials on electronics for engineering students and hobbyists alike.
Block diagram of automatic plant irrigation system. Circuit is not that much complicated. We use the basic concept in this circuit ie.












































